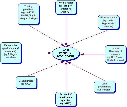
FIGURE 2: TYPES OF AGENCIES
 

 

 
Back